EPrints Technical Mailing List Archive
See the EPrints wiki for instructions on how to join this mailing list and related information.
Message: #05236
< Previous (by date) | Next (by date) > | < Previous (in thread) | Next (in thread) > | Messages - Most Recent First | Threads - Most Recent First
[EP-tech] Re: With LDAP user_login.pl script local users can’t login
- To: Eprints Tech Mailing List <eprints-tech@ecs.soton.ac.uk>
- Subject: [EP-tech] Re: With LDAP user_login.pl script local users can’t login
- From: Denis Pitzalis <denis.pitzalis@gmail.com>
- Date: Thu, 3 Dec 2015 17:04:14 +0100
This is my implementation using LDAP and Kerberos. As you can see I validate Admin separately, but definitively it can be modify to suit Brian workflow.
I hope this helps,
Denis
PS: do not hesitate in suggesting improvements! :D
$c->{check_user_password} = sub {
my( $session, $username, $password ) = @_;
# Kerberos authentication for "user", "editor" and "admin" types (roles)
use Net::LDAP; # IO::Socket::SSL also required
use Authen::Krb5::Simple;
use Authen::SASL;
# LDAP tunables
my $ldap_host = “ldap.xxx.xxx";
my $base = “OU=xx,DC=xx,DC=xx,DC=xx,DC=xx";
my $proxy_user ="ad_read";
my $dn = "CN=$proxy_user,$base";
# Kerberos tunables
my $krb_host = “xxx.xxx.xxx";
my $krb = Authen::Krb5::Simple->new(realm => $krb_host);
unless ( $krb )
{
print STDERR "Kerberos error: $@\n";
return 0;
}
my $ldap = Net::LDAP->new ( $ldap_host );
unless( $ldap )
{
print STDERR "LDAP error: $@\n";
return 0;
}
my $sasl = Authen::SASL->new(
mechanism => 'GSSAPI',
callback => { user => 'ad_read' }
) or die "$@";
my $mesg = $ldap->bind(sasl => $sasl);# dn => $dn, password=>$ldappass );
if( $mesg->code() )
{
print STDERR "LDAP Bind error: " . $mesg->error() . "\n";
return 0;
}
# Distinguished name (and attribues needed later on) for this user
my $result = $ldap->search (
base => "$base",
filter => "(&(sAMAccountName=$username))",
attrs => ['1.1', 'uid', 'sn', 'givenname', 'mail'],
sizelimit=>1
);
my $entr = $result->pop_entry;
unless( defined $entr )
{
# Allow local EPrints authentication for admins (accounts not found in LDAP)
my $user = EPrints::DataObj::User::user_with_username( $session, $username );
return 0 unless $user;
my $user_type = $user->get_type;
if( $user_type eq "admin" )
{
# internal authentication for "admin" type
return $session->get_database->valid_login( $username, $password );
}
return 0;
}
# Check password
if( !$krb->authenticate( $username, $password ) )
{
print STDERR "$username authentication failed: ", $krb->errstr(), "\n";
return 0;
}
# Does account already exist?
my $user = EPrints::DataObj::User::user_with_username( $session, $username );
if( !defined $user )
{
# New account
$user = EPrints::DataObj::User::create( $session, "user" );
$user->set_value( "username", $username );
}
# Set metadata
my $name = {};
$name->{family} = $entr->get_value( "sn" );
$name->{given} = $entr->get_value( "givenName" );
$user->set_value( "name", $name );
$user->set_value( "username", $username );
$user->set_value( "email", $entr->get_value( "mail" ) );
$user->commit();
$ldap->unbind if $ldap;
return 1;
}
I hope this helps,
Denis
PS: do not hesitate in suggesting improvements! :D
$c->{check_user_password} = sub {
my( $session, $username, $password ) = @_;
# Kerberos authentication for "user", "editor" and "admin" types (roles)
use Net::LDAP; # IO::Socket::SSL also required
use Authen::Krb5::Simple;
use Authen::SASL;
# LDAP tunables
my $ldap_host = “ldap.xxx.xxx";
my $base = “OU=xx,DC=xx,DC=xx,DC=xx,DC=xx";
my $proxy_user ="ad_read";
my $dn = "CN=$proxy_user,$base";
# Kerberos tunables
my $krb_host = “xxx.xxx.xxx";
my $krb = Authen::Krb5::Simple->new(realm => $krb_host);
unless ( $krb )
{
print STDERR "Kerberos error: $@\n";
return 0;
}
my $ldap = Net::LDAP->new ( $ldap_host );
unless( $ldap )
{
print STDERR "LDAP error: $@\n";
return 0;
}
my $sasl = Authen::SASL->new(
mechanism => 'GSSAPI',
callback => { user => 'ad_read' }
) or die "$@";
my $mesg = $ldap->bind(sasl => $sasl);# dn => $dn, password=>$ldappass );
if( $mesg->code() )
{
print STDERR "LDAP Bind error: " . $mesg->error() . "\n";
return 0;
}
# Distinguished name (and attribues needed later on) for this user
my $result = $ldap->search (
base => "$base",
filter => "(&(sAMAccountName=$username))",
attrs => ['1.1', 'uid', 'sn', 'givenname', 'mail'],
sizelimit=>1
);
my $entr = $result->pop_entry;
unless( defined $entr )
{
# Allow local EPrints authentication for admins (accounts not found in LDAP)
my $user = EPrints::DataObj::User::user_with_username( $session, $username );
return 0 unless $user;
my $user_type = $user->get_type;
if( $user_type eq "admin" )
{
# internal authentication for "admin" type
return $session->get_database->valid_login( $username, $password );
}
return 0;
}
# Check password
if( !$krb->authenticate( $username, $password ) )
{
print STDERR "$username authentication failed: ", $krb->errstr(), "\n";
return 0;
}
# Does account already exist?
my $user = EPrints::DataObj::User::user_with_username( $session, $username );
if( !defined $user )
{
# New account
$user = EPrints::DataObj::User::create( $session, "user" );
$user->set_value( "username", $username );
}
# Set metadata
my $name = {};
$name->{family} = $entr->get_value( "sn" );
$name->{given} = $entr->get_value( "givenName" );
$user->set_value( "name", $name );
$user->set_value( "username", $username );
$user->set_value( "email", $entr->get_value( "mail" ) );
$user->commit();
$ldap->unbind if $ldap;
return 1;
}
On Thu, Dec 3, 2015 at 4:52 PM, Brian D. Gregg <bdgregg@pitt.edu> wrote:
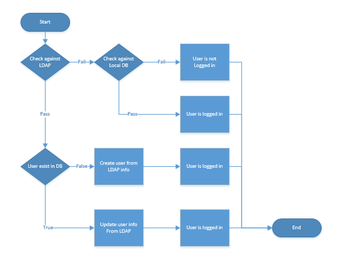
Our logic flow for LDAP and local logins is as follows and we had to pretty much write (re-write) our eprints_login.pl from scratch, but we had to do that for other reasons here as well due to the LDAP connection we needed to use to our central authentication system. Our flow assumes that everyone logging in has a LDAP account first then tries the local DB if LDAP logon fails.
Hope this helps.
-Brian.
- References:
- [EP-tech] Re: With LDAP user_login.pl script local users can’t login
- From: "Field A.N." <af05v@ecs.soton.ac.uk>
- [EP-tech] With LDAP user_login.pl script local users can’t login
- From: pgasinos pgs <pgasinos@gmail.com>
- [EP-tech] Re: With LDAP user_login.pl script local users can’t login
- From: pgasinos pgs <pgasinos@gmail.com>
- [EP-tech] Re: With LDAP user_login.pl script local users can’t login
- From: Enio Carboni <enio.carboni@gmail.com>
- [EP-tech] Re: With LDAP user_login.pl script local users can’t login
- From: "Brian D. Gregg" <bdgregg@pitt.edu>
- [EP-tech] Re: With LDAP user_login.pl script local users can’t login
- Prev by Date: [EP-tech] Re: With LDAP user_login.pl script local users can’t login
- Next by Date: [EP-tech] Re: undefined value error
- Previous by thread: [EP-tech] Re: With LDAP user_login.pl script local users can’t login
- Next by thread: [EP-tech] Re: With LDAP user_login.pl script local users can’t login
- Index(es):

