EPrints Technical Mailing List Archive

See the EPrints wiki for instructions on how to join this mailing list and related information.

Message: #05235


< Previous (by date) | Next (by date) > | < Previous (in thread) | Next (in thread) > | Messages - Most Recent First | Threads - Most Recent First

[EP-tech] Re: With LDAP user_login.pl script local users can’t login


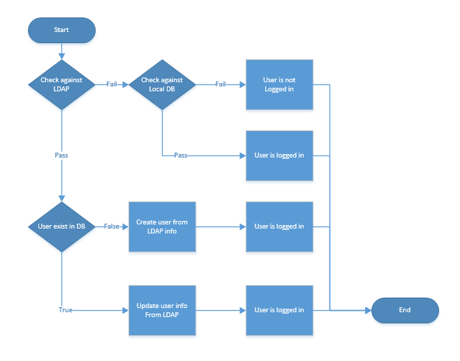
Our logic flow for LDAP and local logins is as follows and we had to pretty much write (re-write) our eprints_login.pl from scratch, but we had to do that for other reasons here as well due to the LDAP connection we needed to use to our central authentication system.  Our flow assumes that everyone logging in has a LDAP account first then tries the local DB if LDAP logon fails.

 

Hope this helps.

-Brian.

 

 

From: eprints-tech-bounces@ecs.soton.ac.uk [mailto:eprints-tech-bounces@ecs.soton.ac.uk] On Behalf Of Enio Carboni
Sent: Thursday, December 03, 2015 5:23 AM
To: eprints-tech@ecs.soton.ac.uk
Subject: [EP-tech] Re: With LDAP user_login.pl script local users can’t login

 

If you do not have the proxy account "someProxyAccount" (in the script see  my $dn  = "cn=someProxyAccount,ou=accounts,$base") it fail and "return 0" when try to bind on ldaps.

Did you put the password for the proxy account at cfg/ldap.passwd?

  Enio
Il 03/12/2015 10:42, pgasinos pgs ha scritto:

No, I don’t have an account for the LDAP server (I am on the process of asking for one), but I thought local admins don't have problem to authenticate. The script I am using is from wiki:
http://wiki.eprints.org/w/LDAP and it is the "LDAP Authentication with On-Demand Creation of Users".

 

2015-12-03 11:32 GMT+02:00 Field A.N. <af05v@ecs.soton.ac.uk>:

Can LDAP authenticated accounts log in?  Can you paste the code in your user_login.pl file here?



--
Adam Field
Business Relationship Manager and Community Lead
EPrints Services
+44 (0)23 8059 8814





On 3 Dec 2015, at 09:28, pgasinos pgs wrote:

> I have tried to use the wiki's tutorial about LDAP. I have changed  user_roles according to the instructions. The script I have used is "LDAP Authentication with On-Demand Creation of Users" but I couldn't login as administrator. Eprints failed to authenticate with my local admin account.
> *** Options: http://mailman.ecs.soton.ac.uk/mailman/listinfo/eprints-tech
> *** Archive: http://www.eprints.org/tech.php/
> *** EPrints community wiki: http://wiki.eprints.org/
> *** EPrints developers Forum: http://forum.eprints.org/


*** Options: http://mailman.ecs.soton.ac.uk/mailman/listinfo/eprints-tech
*** Archive: http://www.eprints.org/tech.php/
*** EPrints community wiki: http://wiki.eprints.org/
*** EPrints developers Forum: http://forum.eprints.org/

 




*** Options: http://mailman.ecs.soton.ac.uk/mailman/listinfo/eprints-tech
*** Archive: http://www.eprints.org/tech.php/
*** EPrints community wiki: http://wiki.eprints.org/
*** EPrints developers Forum: http://forum.eprints.org/